欧美大片在线看免费观看,日本欧美久久久久免费播放网,欧美性受XXXX黑人XYX性爽,欧美片巜蜜桃臀熟3,欧美做爰全过程免费观看,欧美日韩精品

您好,歡迎來到星干線藝考!

咨詢熱線:

400-0094-002

首頁 > 藝考資料 > 天津 > 院校招生簡章 > 2018

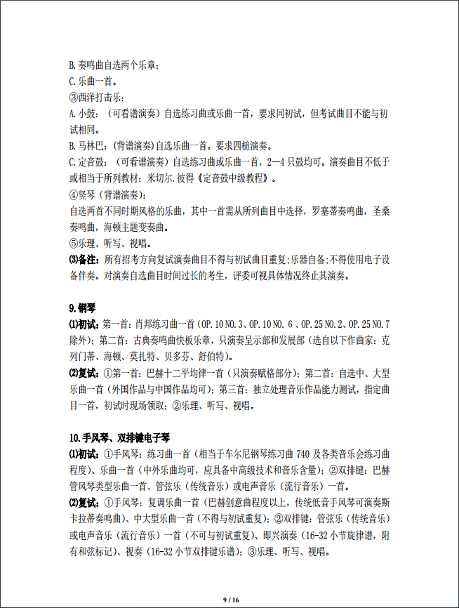
天津音樂學院2018藝術類招生簡章

文章來源:天津音樂學院 2018-01-29 16:06:00

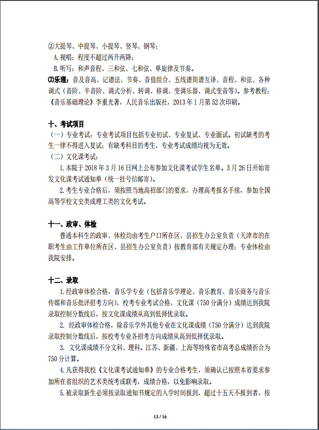
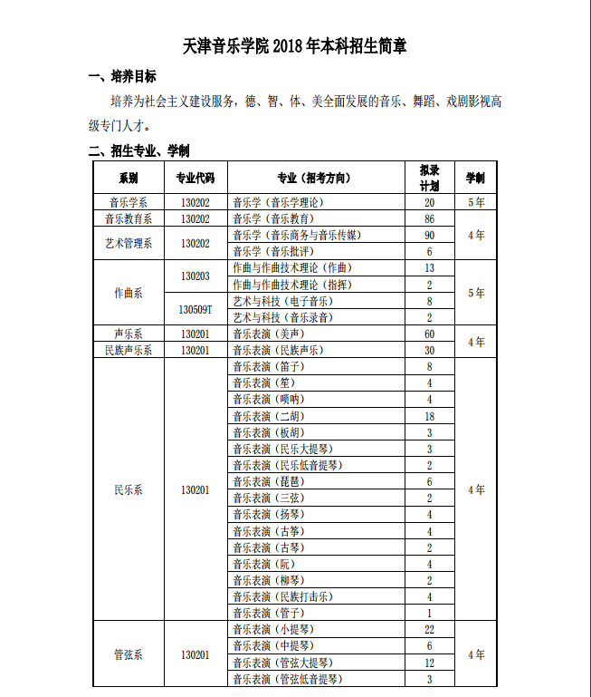
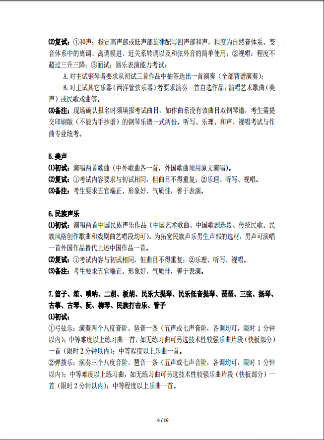
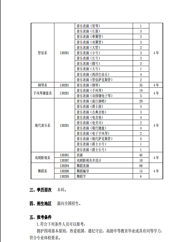
天津音樂學院2018藝術類招生簡章

















返回2018列表

文章作者:星干線

分享到:

聯系我們

客服人員將竭誠為您服務!

咨詢熱線

400-0094-002

免費咨詢電話

400-0094-002

地址:北京市昌平區北七家鎮宏福大廈1603
培訓地址:中央戲劇學院昌平校區北300米

星干線藝考官方微信 請掃描關注微信公眾號

星干線藝考店內糾紛和解員:王老師 電話:400-0094-002|

昌平區市場監督管理局北七家所投訴舉報電話:010-89758919 | 營業執照

掃描關注微信公眾號

欢迎光临: 新建县| 海盐县| 民县| 舟山市| 蒙阴县| 中超| 惠东县| 建始县| 叶城县| 名山县| 驻马店市| 改则县| 常宁市| 肇东市| 荔浦县| 白朗县| 汝阳县| 海淀区| 电白县| 黄陵县| 辽中县| 昌宁县| 尼玛县| 宁都县| 通河县| 图木舒克市| 五常市| 虎林市| 蒲城县| 含山县| 河东区| 哈尔滨市| 墨竹工卡县| 许昌县| 柳州市| 芮城县| 开化县| 开封市| 新巴尔虎右旗| 三明市| 南开区|