欧美大片在线看免费观看,日本欧美久久久久免费播放网,欧美性受XXXX黑人XYX性爽,欧美片巜蜜桃臀熟3,欧美做爰全过程免费观看,欧美日韩精品

您好,歡迎來到星干線藝考!

咨詢熱線:

400-0094-002

首頁 > 藝考資料 > 遼寧 > 院校招生簡章 > 2020

遼寧大學2020年藝術類專業招生簡章

文章來源:遼寧大學2020-02-11 10:52:21

一、學校自然情況說明

   1.學校全稱:遼寧大學
   2.辦學地點及校址:
   藝術設計學、廣播電視編導、播音與主持藝術、表演、表演(民間藝術表演招考方向)、戲劇影視文學、音樂表演(小提琴招考方向)、音樂表演(大提琴招考方向)、音樂表演(美聲招考方向)、音樂表演(鋼琴招考方向)、音樂表演(二胡招考方向)、音樂表演(長笛招考方向)、音樂表演(單簧管招考方向)、舞蹈學專業在沈陽蒲河校區辦學:沈陽市沈北新區道義南大街58號。
   3.辦學類型:普通高等學校(公辦)
   4.辦學層次:本科
   5.辦學形式:全日制
   6.主要辦學條件:校園占地面積145.9萬平方米(約合2187.1畝);生均教學行政用房面積12平方米;生均宿舍面積10.1平方米;生師比18.6:1;專任教師1495人,其中具有副高級職務教師占專任教師的比例為56.2%,具有研究生學位教師占專任教師的比例為87.3%;教學科研儀器設備總值27078.9萬元,生均教學科研儀器設備值8557.9元;圖書289萬冊,生均圖書91.3冊。

   二、藝術類招生計劃說明

   招生計劃分配原則:根據社會需求及生源情況適當調整。
   預留計劃比例:根據教育部有關規定執行。
   使用原則:根據不同地區生源報考情況,增加生源充裕地區計劃,維護考生的利益。
   藝術類專業文理不限,語種不限,男女不限。
   學校招生計劃按照遼寧省教育廳核準的分省分專業招生計劃執行。

   三、藝術類專業設置說明

注:各專業收費標準以省發改委批復為準。


   四、發畢業證書與學位證書說明
  
藝術類專業本科學生學習期滿,成績合格頒發遼寧大學普通高等學校本科畢業證書,達到遼寧大學學位授予標準的頒發遼寧大學學士學位證書。

   五、收費情況說明
   1.學費和住宿費收取標準
   按照省物價部門批準并辦理收費許可的標準向學生收費。
   我校實行學分制收費,學費按學年預收,各藝術類專業每學年收費標準:藝術設計學、廣播電視編導、播音與主持藝術專業10000元;音樂表演(小提琴招考方向)、音樂表演(大提琴招考方向)、音樂表演(美聲招考方向)、音樂表演(鋼琴招考方向)、音樂表演(二胡招考方向)、音樂表演(長笛招考方向)、音樂表演(單簧管招考方向)11500元;舞蹈學專業11500元(以省發改委批復為準);表演、表演(民間藝術表演招考方向)、戲劇影視文學專業15000元。住宿費:800元-1200元/生·年。
   2.學費和住宿費退費辦法
   學生因故退學或提前結束學業的,公辦學校應根據學生實際學習時間,按月計退剩余的學費和住宿費。
   3.給予家庭經濟困難學生資助政策及有關程序
   我校設有校內、校外多項獎助學金,建立起較為完善的學生資助體系。 
  (1)獎學金包括:①國家獎學金8000元/年、省政府獎學金8000元/年、國家勵志獎學金5000元/年;②學校獎學金一等1000元/學期、二等500元/學期、三等260元/學期、單項100元/學期;③企業獎學金。
  (2)助學金包括:①國家助學金一等4000元/年、二等2500元/年;②社會助學金。
  (3)生源地助學貸款。
  (4)勤工助學崗位。困難學生入學后可以向學校申請勤工助學,學校根據需求為部分困難學生安排勤工助學崗位,幫助他們順利完成學業。
  (5)困難補助。學校會根據具體情況對家庭經濟困難的學生給予一定的困難補助。
  (6)學費減免。根據遼寧省資助工作安排,學校對孤兒采取學費、住宿費減免政策。
   學校各類獎助學金評比完畢之后全校公示不少于5個工作日。

   六、錄取辦法說明
   1.院校志愿及錄取模式
   投檔按所在省要求執行。征集志愿的投檔條件按所在省要求執行。
   2.調檔比例
   遼寧省按照《關于印發2020年遼寧省普通高等學校藝術類專業招生工作實施辦法的通知》執行。其他省份按照所在省要求執行。
   3.專業錄取規則及進檔考生的專業安排辦法
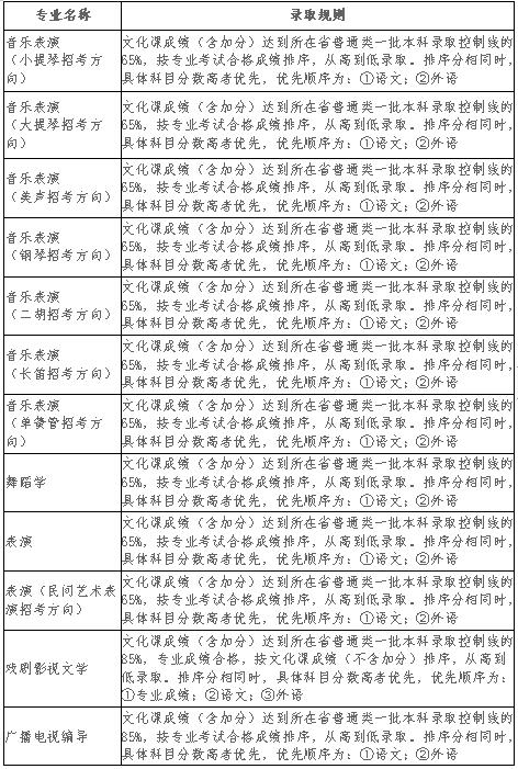
   (1)藝術類本科專業按“志愿清”原則錄取,即專業志愿優先。具體專業錄取規則如下:


   (2)關于錄取原則中文化課成績最低要求的說明:
    ①所參照控制線乘比例后四舍五入取整數。
    ②如生源所在省招辦對相應藝術類專業劃定文化課最低控制線高于我校規定的該專業文化課最低分數線,則該專業執行生源所在省招辦劃定的文化課最低控制線。
    ③一批本科錄取控制線:對于合并本科批次的省份和高考綜合改革省份,以各省相關規定為準,如無相關規定按自主招生控制分數線劃定。
   (3)關于錄取原則中專業成績的說明:
    ①在組織專業校考的省份,專業成績使用校考合格成績。
    ②在未組織專業校考的省份,專業成績使用其相應專業省統考或聯考合格成績。
    4.校考

   劃定校考合格人數時,末位校考成績同分,具體校考科目分數高者優先,科目優先順序如下: ①舞蹈;②聲樂;③朗誦。
   校考專業考試成績信息在遼寧大學本科招生網公示。
   5.身體健康狀況要求
   按照教育部、原衛生部、中國殘疾人聯合會印發的《普通高等學校招生體檢工作指導意見》執行。
   6.聯系電話、網址
   遼寧大學學生工作處招生辦:024-62202299
   遼寧大學本科招生網:http://zs.lnu.edu.cn
   
   七、違規處理
   學校紀委監察處全程監督。對考生弄虛作假等違規行為,一經查實,即取消資格,并按照教育部有關規定進行處理。
    
   八、復查
   新生入校后,學校將依據國家有關政策進行復查,對違反招生政策和沒有達到錄取標準的學生進行處理。復查中發現學生存在弄虛作假、徇私舞弊等情形的,確定為復查不合格,取消學籍;對情節嚴重的,移交有關部門調查處理。

   九、特別說明
   具體招生計劃待定,學校招生計劃按照遼寧省教育廳核準的分省分專業招生計劃執行。本簡章未盡事宜和根據有關規定需調整此簡章的相關內容,將在遼寧大學本科招生網另行公布。

返回2020列表

文章作者:

分享到:

聯系我們

客服人員將竭誠為您服務!

咨詢熱線

400-0094-002

免費咨詢電話

400-0094-002

地址:北京市昌平區北七家鎮宏福大廈1603
培訓地址:中央戲劇學院昌平校區北300米

星干線藝考官方微信 請掃描關注微信公眾號

星干線藝考店內糾紛和解員:王老師 電話:400-0094-002|

昌平區市場監督管理局北七家所投訴舉報電話:010-89758919 | 營業執照

掃描關注微信公眾號

欢迎光临: 昌乐县| 兰考县| 都安| 农安县| 清河县| 全州县| 龙南县| 香格里拉县| 平舆县| 彰化市| 涞水县| 多伦县| 汉寿县| 库车县| 疏勒县| 黔江区| 琼中| 隆德县| 酒泉市| 工布江达县| 泰州市| 满洲里市| 宽城| 墨脱县| 昌邑市| 东城区| 赤水市| 沁阳市| 宾川县| 抚远县| 巨鹿县| 黄龙县| 绥芬河市| 忻城县| 措勤县| 台北县| 手游| 铁岭市| 建平县| 嘉定区| 乌海市|