欧美大片在线看免费观看,日本欧美久久久久免费播放网,欧美性受XXXX黑人XYX性爽,欧美片巜蜜桃臀熟3,欧美做爰全过程免费观看,欧美日韩精品

您好,歡迎來到星干線藝考!

咨詢熱線:

400-0094-002

首頁 > 藝考資料 > 吉林 > 院校招生簡章 > 2017

延邊大學

文章來源:延邊大學 2016-12-08 21:05:00

延邊大學2017年藝術類招生簡章

一、學校簡介
延邊大學(Yanbian University)坐落在享有“教育之鄉”美譽的吉林省延邊朝鮮族自治州首府延吉市,是國家“211工程”重點建設大學、西部開發重點建設院校、吉林省人民政府和教育部共同重點支持建設大學。
延邊大學始建于1949年,是中國共產黨最早在少數民族地區建立的高校之一。曾隸屬于國務院高教部,1957年劃歸吉林省所屬。1958年8月,延邊大學分立為延邊大學、延邊醫學院、延邊農學院、延邊工學院。1996年經原國家教委批準,原延邊大學、延邊醫學院、延邊農學院、延邊師范高等專科學校、吉林藝術學院延邊分院和中外合作辦學機構—延邊科技大學(籌)合并組建成新的延邊大學。
延邊大學學科門類齊全,涵蓋了除軍事學之外的12個學科門類。學校設有21個學院,74個本科專業;6個一級博士學位授權學科、3個二級博士學位授權學科;24個一級碩士學位授權學科、10個二級碩士學位授權學科;13個專業碩士學位授權點,4個博士后科研流動(工作)站;1個國家級重點學科、4個吉林省高校“重中之重”一級學科、12個省級優勢特色重點建設學科。
學校面向全國31個省市、自治區招生,現有全日制在校學生23,668人(其中博士、碩士研究生3,526人,本科生19,004人,專科生585人),繼續教育學生35451名,以及來自31個國家的留學生553人,構成了多元文化薈萃的大家庭。
藝術學院現有音樂學、音樂表演、作曲與作曲技術理論、舞蹈表演、表演等5個本科專業;設有音樂學與舞蹈學一級學科碩士學位授權點、“中國少數民族藝術”二級學科碩士學位授權點、藝術碩士專業學位(MFA)授權點。學院現有本科生635人,碩士生98人。現有專任教師114人,其中,教授12人,副教授41人;獲博士學位9人、碩士學位64人。全國藝術專業學位研究生教育指導委員會委員1人,吉林省名師1人,吉林省中青年骨干教師1人,文化部“傳統文化保護貢獻獎”獲得者1人,文化部首批“特聘民間歌手”1人,國家級非物質文化遺產項目伽倻琴藝術代表性傳承人。學院設有國家教育部批準的“朝鮮民族舞蹈”人才培養創新實踐區一個;兩個省級特色專業(音樂學、舞蹈學);兩個省級精品課程(“朝鮮民族舞蹈”、“鍵盤-手風琴”);兩個省級教學團隊。《朝鮮民族舞蹈專業課程體系的改革與實踐》被評為省級教學成果特等獎、國家級教學成果二等獎;“音樂表演專業人才培養模式改革研究與實踐”被評為省級教學成果一等獎。學院在國內外各項藝術賽事中成績斐然,在 “CCTV全國青年歌手大賽”、“全國CCTV電視舞蹈大賽”、“西部民歌大賽原聲民歌獨唱組比賽”、全國少數民族器樂比賽、全國 “桃李杯”舞蹈大賽等比賽中均獲得殊榮。藝術學院建院五十多年來,已為國家培養了各級藝術類專業人才五千余名,其中,林晶、金永哲、卞英花等已成為國內外頗具名望的高級藝術人才,金美兒、阿里郎組合是當今歌壇涌現的新生力量。
美術學院現設有繪畫、視覺傳達設計、環境設計、服裝與服飾設計、產品設計、美術學等6個本科專業。設有美術學一級學科碩士學位授權點,藝術專業碩士授權點。學院現有本科生626人、碩士研究生94人。現有專任教師57人,其中教授6人、副教授20人;獲博士學位11人、碩士學位45人。此外,學院還聘有10多位美國、韓國、日本等國內外專家學者作為客座教授和兼職教授。教育教學成果豐碩,近年來在全國美展、全國少數民族美展、全國美育成果展評、中國環境藝術設計學年獎、全省美展等權威性藝術賽事中取得了不菲的成績。共為國家培養了2千多名各級各類美術專門人才,分布在北京、上海、廣州等全國各地的高等院校和企事業單位。教學設備先進,教學設施齊全,配套完善,在全新的教學環境中,不斷深化教育教學改革,注重培養學生的創新精神和創新能力,注重學術交流,秉承“求真、至善、融合”的校訓精神,認真踐行“邊緣覺醒,質量為本,突出特色,學術立校”的辦學理念,向國際上有一定影響、國內有一定地位、具有鮮明民族特色的美術院校發展目標邁進。
科學技術學院成立于1992年,是我國最早創立的中外合作辦學機構之一。1996年經吉林省人民政府批準并入延邊大學,2007年12月通過國家教育部對中外合作辦學機構的復核,現實行聯合管理委員會制。學院現設有工學、商經學、文學等14個本科專業,其中產品設計專業是我院著眼于未來社會需求和廣闊的就業前景于2010年正式開設的。該專業致力于培養具有新時代設計理念和設計技巧的新型人才,旨在為我國產品設計領域培育新一批領銜者。現有來自韓國、加拿大等國家知名學府的專任教師8人,其中教授1人、副教授2人,碩士8人。此外,夏季短學期學院還邀請美國、韓國等國內外知名學者為該專業學生授課。專業配有先進的多功能設計室、美術室、CAD室、圖書室等硬件設備。另外,根據學院實施的完全學分制度、交換學生制度,每學期為該專業十余名同學提供到KAIST、韓國延世大學等國外知名高校交換學習的機會。本專業組織學生多次參加了上海展示會作品展、沈陽魯迅美術學院展示會作品展等活動,在教育教學上取得了一定的成績,為專業建設創造了特色優勢。
二、學校名稱
延邊大學,學校國標代碼:10184
三、校址
吉林省延吉市公園路977號(校部區)
吉林省延吉市朝陽街3458號(科學技術學院校區)
四、辦學類型及層次
以本科生教育為主,涵蓋博士研究生、碩士研究生、專科生、留學生、成人教育的公辦全日制普通高等學校。
五、報考條件
凡符合國家高考報名條件的考生,均可報名,文理兼招。
六、招生范圍
吉林、山東、黑龍江、遼寧、內蒙古
七、專業課考試報名、考試時間及地點
1、考生本人必須持當地招生辦核發的藝術類專業考試報名資格證、身份證到我校各考點報名。
2、考生須在戶籍所在省考點參加考試。吉林、黑龍江、遼寧三省的音樂舞蹈表演類考生須到延邊大學考點參加考試,招生專業為音樂學、音樂表演、作曲與作曲技術理論、舞蹈表演、表演。
3、參加延邊大學考點考試的考生必須到延邊大學招生網進行網上報名并打印《2017年延邊大學藝術類考試準考證》,其他考點考生無須網上報名。網上報名截止時間為2016年12月23日。打印準考證時間為2016年12月24日—30日。延邊大學考點考生未參加網上報名的不能參加考試。
4、(網上報名具體注意事項見附件1)
5、吉林省美術類考生參加省聯考即可。
6、(具體各考點考試時間見附件2)
八、招生計劃
(詳細計劃見附件3)
九、考試科目及計分方法
1、考試科目
(詳細考試科目見附件4)
2、計分方法
① 音樂學專業:演唱100分、演奏100分,樂理筆試100分,聽音筆試100分。考試成績按照演唱成績*45%+演奏成績*45%+樂理筆試*5%+聽音筆試*5%的比重計算總成績,滿分100分。
② 音樂表演專業:演唱或演奏(二者選一)100分,樂理筆試100分,聽音筆試100分。考試成績按照演唱或演奏*90%+樂理筆試*5%+聽音筆試*5%的比重計算總成績,滿分100分。
③ 作曲與作曲技術理論專業:演唱100分、演奏100分,樂理筆試100分,聽音筆試100分、和聲筆試100分、歌曲創作筆試100分、器樂曲創作筆試100分。考試成績按照面試成績*5%+樂理筆試*15%+聽音筆試*15%+和聲筆試*15%+歌曲創作筆試*20%+器樂曲創作筆試*30%的比重計算總成績,滿分100分。
④ 舞蹈表演專業滿分100分。
⑤ 表演專業滿分100分。
⑥ 美術類各專業素描150分,色彩150分,滿分300分。
十、成績
各專業考試成績合格線原則上按照招生計劃的4倍劃定。17年3月下旬登錄學校招生信息網(zsb.ybu.edu.cn)查詢成績。
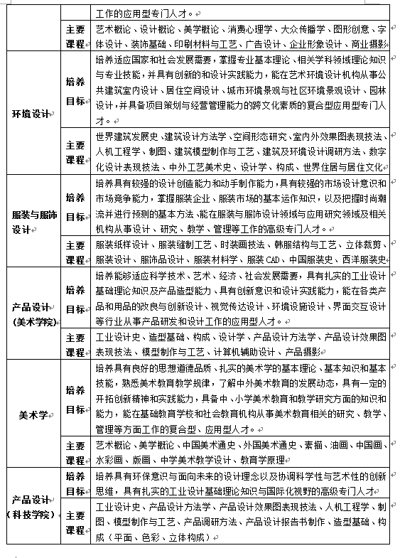
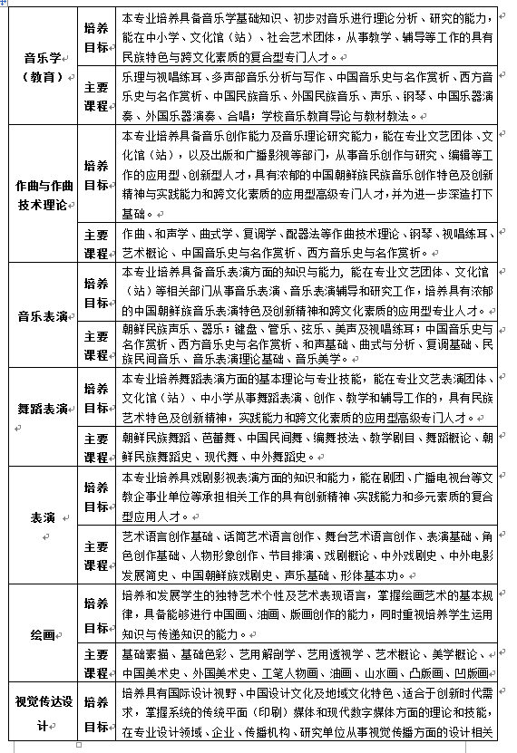
十一、各專業培養目標與主要課程
(見附件5)
十二、文化課考試
專業考試成績合格(可到學校網站查詢),參加全國普通高校招生統一考試,并填報我校志愿。
十三、錄取原則
1、我校文化課投檔分數線執行各省藝術類錄取最低控制分數線。
2、進入文化課投檔分數線的考生按專業成績排序,擇優錄取。
3、吉林省美術類專業錄取執行吉林省統一錄取原則即文化課成績*60%+省統考專業成績*100%。專業綜合成績同等分值時,按文化課成績擇優錄取。
4、當第一專業志愿考生生源不足時,參考后續專業志愿錄取,沒有專業級差。
5、吉林省、黑龍江省、遼寧省的招生計劃按照朝鮮族、非朝鮮族單列。科學技術學院產品設計專業只招收吉林省朝鮮族考生。
6、表演專業按照朝鮮語答卷、非朝鮮語答卷單列招生計劃。
7、其他按延邊大學招生章程執行。
十四、聯系方式
學校招生辦:0433—2732477
藝術學院:0433—2435916
美術學院:0433—2435800
科技學院:0433—2912537
招生辦網址:http://zsb.ybu.edu.cn
 

延邊大學招生辦
2016年12月



附件1:網上報名注意事項
1、吉林省、黑龍江省、遼寧省音樂舞蹈表演類考生必須網上報名,未網上報名的考生不能參加考試。黑龍江美術類考生、山東、內蒙古考生不須網上報名。
2、網上報名考生需先注冊基本信息并上傳電子照片(紅底藍底均可),電子照片必須是寬160像素,高200像素,格式為jpg的文件,大小必須在50k以內。
3、登錄成功后,填報報考專業并繳費,網上報名截止日期為2016年12月23日,逾期不能報名。
4、12月24日—30日開放打印功能,登陸并打印《2017年延邊大學藝術類考試準考證》
5、考生憑準考證、身份證按照準考證上指定的時間、地點參加考試。
6、咨詢電話:0433-2732477

點擊查看原圖大小
點擊查看原圖大小
點擊查看原圖大小
附件5.各專業培養目標與主要課程

點擊查看原圖大小
點擊查看原圖大小


返回2017列表

文章作者:admin

分享到:

聯系我們

客服人員將竭誠為您服務!

咨詢熱線

400-0094-002

免費咨詢電話

400-0094-002

地址:北京市昌平區北七家鎮宏福大廈1603
培訓地址:中央戲劇學院昌平校區北300米

星干線藝考官方微信 請掃描關注微信公眾號

星干線藝考店內糾紛和解員:王老師 電話:400-0094-002|

昌平區市場監督管理局北七家所投訴舉報電話:010-89758919 | 營業執照

掃描關注微信公眾號

欢迎光临: 南京市| 新郑市| 沙田区| 湘西| 迁安市| 玉龙| 中江县| 龙山县| 巨野县| 含山县| 满洲里市| 万州区| 延边| 青岛市| 苍溪县| 南雄市| 竹溪县| 毕节市| 新邵县| 永川市| 冀州市| 米林县| 建阳市| 乐平市| 扎囊县| 天峻县| 准格尔旗| 锦屏县| 光山县| 房产| 淮北市| 河北区| 大理市| 台安县| 定日县| 乌拉特前旗| 田阳县| 怀仁县| 迁安市| 扬中市| 湟源县|