欧美大片在线看免费观看,日本欧美久久久久免费播放网,欧美性受XXXX黑人XYX性爽,欧美片巜蜜桃臀熟3,欧美做爰全过程免费观看,欧美日韩精品

您好,歡迎來到星干線藝考!

咨詢熱線:

400-0094-002

首頁 > 藝考資料 > 湖北 > 院校招生簡章 > 2018

武漢音樂學院2018年普通本科招生簡章

文章來源:武漢音樂學院 2018-01-03 10:53:00

武漢音樂學院2018年普通本科招生簡章

一、招生專業

二、報考條件

1、我院各招考方向均面向全國招生,文理科兼收。

2、符合各省(自治區、直轄市)規定的 2018年普通高等學校招生報名條件。

三、招生計劃說明

我院屬于教育部批準的獨立設置藝術院校,可單獨組織專業考試。具體招生計劃待教育部和湖北省教育廳正式下達后將在我院招生信息網上公布(網址:http://zsks.whcm.edu.cn)。

四、專業報名及現場確認

1、藝術類統考的要求

①湖北省考生的省統考成績必須達到 2018年湖北省音樂學類、舞蹈學類統考合格線方可報考我院相應類別專業。

②非湖北省考生所報專業涉及省級統考的,考生必須參加省級統考,且成績達到合格及以上;所報專業未涉及省級統考的,可直接報考我院。有關省級統考的具體事宜請咨詢高考報名地省級高招辦。

2、網上報名的要求

①每位考生限報三個招考方向(品種)。

②我院專業考試報名(含湖北省內、省外考生)均需進行網上報名、網上繳納考試費用,不接受現場報名及其它繳費方式。

③網上報名時,考生務必按要求認真填報,仔細校對所填報名信息,經確認無誤后再進行網上繳費。繳費完成后,考生所填報名信息不得再進行修改,考生無論是否參加考試,所繳納費用一律不退。

④考生未在我院公布的時間內進行報名并繳納費用或考生所填內容不符合我院公布的相關要求,將視為專業報名無效,不予考試。

⑤網報時間:2018年  1月  24日至  2月  7日,每天  9:00-17:00。

⑥報名網址:http://zsks.whcm.edu.cn

⑦各招考方向專業考試費 60元/科目。

3、現場確認

凡報考音樂學理論、音樂管理、鋼琴調律招考方向的湖北省考生只需進行網上報名、網上確認,不需參加現場確認,不需打印專業準考證。報考其它招考方向的湖北省考生和非湖北省考生均須按照以下時間進行現場確認和領取專業準考證。

(1)時間:2018年  2月  23日(9:00—17:00)

(2)地點:武漢市武昌區張之洞路 1號武漢音樂學院濱江校區教學樓一樓。

(3)需提供的證件及材料:

①考生本人居民身份證原件;

②非湖北省考生所報專業涉及省級統考的需提供成績達到合格及以上證明材料(考生省統考成績及省統考合格分數線復印件)。如所報專業未涉及省級統考則需提供已參加  2018年普通高考報名證明材料原件及復印件。

五、考試時間及地點

1、考試時間:2018年    2月    24日至    3月    4日。考試時間安排將在我院招生信息網(http://zsks.whcm.edu.cn)中的  “考試日程”欄目中另行公布。

2、考試地點:武漢市武昌區武漢音樂學院(具體安排詳見準考證)。

六、考試內容、計分方法

(一)相關要求

1、各招考方向演奏或演唱初試、復試曲目不得重復。

2、除特別說明可以視譜演奏(唱)的曲目外,其它曲目均為背譜演奏(唱)。

3、曲目庫和筆試科目考試大綱詳見我院招生信息網(http://zsks.whcm.edu.cn);音樂教育、鋼琴調律、鋼琴演奏、鋼琴演奏與編導、演唱、通俗聲樂演唱與編導、二胡、古箏、小提琴、薩克斯管、指揮招考方向(品種)必須嚴格按照招生簡章要求從曲目庫中選取曲目參加考試,其它音樂表演類各招考方向(品種)可有 2首曲目不選自曲目庫。

4、使用 CD伴奏的招考方向,考生須仔細檢查  CD質量,如因  CD質量問題影響考試,由考生本人負責。

5、演奏、演唱、指揮類科目由考試委員會指定考查考試內容的全部或部分。

6、招生考試期間,鋼琴考場備有鋼琴,電子管風琴考場備有雅馬哈 02C、吟飛   1000E型電子管風琴(如考生需使用其它型號的樂器,請自備);西洋打擊樂器和民族打擊樂器考場備有定音鼓、馬林巴、排鼓(五件套)、大堂鼓,其它樂器由考生自備;通俗樂器演奏與編導考場備有爵士鼓(不得自帶爵士鼓),其它樂器由考生自備。















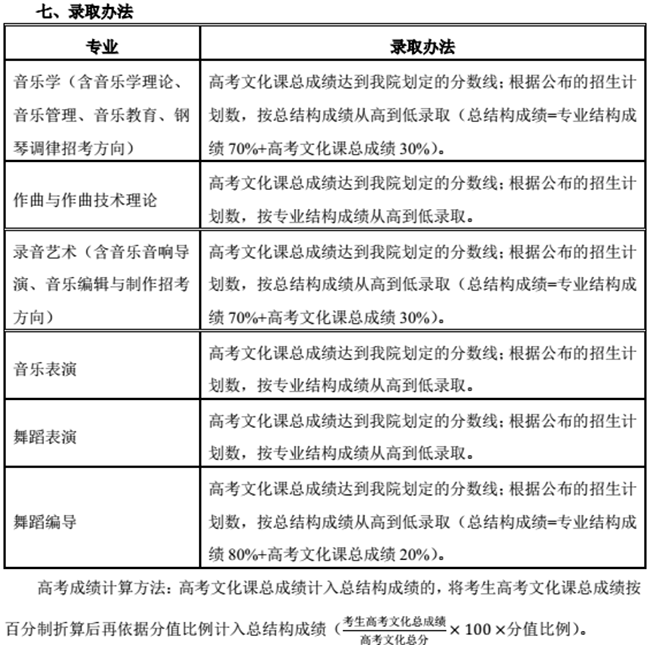
高考成績計算方法:高考文化課總成績計入總結構成績的,將考生高考文化課總成績按百分制折算后再依據分值比例計入總結構成績(考生高考文化總成績 × 100 ×分值比例)。高考文化總分

八、志愿填報

凡獲得我院“專業合格證”的考生均須參加全國統一文化高考,方可填報我院相應專業的志愿。我院優先錄取第一志愿填報我院的考生,如第一志愿生源不足時,再錄取其它志愿考生。

我院各招考方向外語不限語種,學生入校后統一實施英語語種教學。

九、收費標準

我院音樂學(音樂教育、音樂學理論、鋼琴調律招考方向)、作曲與作曲技術理論、錄音藝術、音樂表演、舞蹈表演、舞蹈編導專業學費每人  15000元/學年,音樂學(音樂管理招考方向)學費 11000元/學年;住宿費每人  1320元/學年,具體收費標準以當年湖北省物價局核定為準。

十、學歷、學位證書發放

學生學業期滿,成績合格,由武漢音樂學院統一頒發國家承認的普通高等學校本科畢業證書,符合學士學位授予條件的,授予學士學位證書。

十一、其它事項

1、嚴禁考生將任何書刊、報紙、資料、無線通訊設備和電子產品及其他違規物品帶入考場,對作弊和違規考生嚴格按照《國家教育考試違規處理辦法》處理。對弄虛作假者,不論何時,一經查實,即按有關規定取消報考資格及被錄取資格,已經入學的,取消其學籍。

2、新生須按規定時間報到,逾期兩周未報到者自動取消入學資格,新生入學三個月內,學校將按規定復查,復查合格者方能取得正式學籍。

3、報考演奏招考方向的考生入學后樂器一律自備(鋼琴除外)。

4、新生入學第一年為試讀期,試讀不合格者取消學籍。

5、家庭經濟確實困難的學生,在校期間遵紀守法,品行良好;學習成績較好,能正常完成學業;誠實守信;能提供符合銀行要求的擔保和銀行規定的其他條件,可按相關政策申請國家助學貸款,貸款金額最高不超過 8000元/年。

6、我院學生享受國家獎學金,每學年評定一次,金額為 8000元;國家勵志獎學金,每學年評定一次,金額為 5000元。同時,我院設立武漢音樂學院優秀學生獎學金和單項獎學金,每學年評定一次,最高獎勵金額為 4000元。

7、本簡章未盡事宜或因其它原因可能導致的調整變更,招生就業處將在我院招生信息網上發布。

8、本簡章由武漢音樂學院招生就業處負責解釋。

聯系電話:027-88076720(高峰期線路忙時,請耐心撥打)

傳真:027-88076721

返回2018列表

文章作者:星干線

分享到:

聯系我們

客服人員將竭誠為您服務!

咨詢熱線

400-0094-002

免費咨詢電話

400-0094-002

地址:北京市昌平區北七家鎮宏福大廈1603
培訓地址:中央戲劇學院昌平校區北300米

星干線藝考官方微信 請掃描關注微信公眾號

星干線藝考店內糾紛和解員:王老師 電話:400-0094-002|

昌平區市場監督管理局北七家所投訴舉報電話:010-89758919 | 營業執照

掃描關注微信公眾號

欢迎光临: 镇远县| 黔江区| 吴忠市| 广西| 华安县| 平凉市| 佛冈县| 营口市| 古田县| 哈尔滨市| 行唐县| 白朗县| 南通市| 汨罗市| 丹江口市| 棋牌| 文化| 云和县| 苏州市| 巍山| 朔州市| 扎兰屯市| 股票| 大英县| 阜新市| 上饶县| 开封县| 廉江市| 合山市| 保靖县| 淮阳县| 巩留县| 珠海市| 泰顺县| 施秉县| 铜梁县| 克什克腾旗| 虞城县| 渝北区| 社会| 太原市|