欧美大片在线看免费观看,日本欧美久久久久免费播放网,欧美性受XXXX黑人XYX性爽,欧美片巜蜜桃臀熟3,欧美做爰全过程免费观看,欧美日韩精品

您好,歡迎來到星干線藝考!

咨詢熱線:

400-0094-002

首頁 > 藝考資訊 > 藝考聚焦

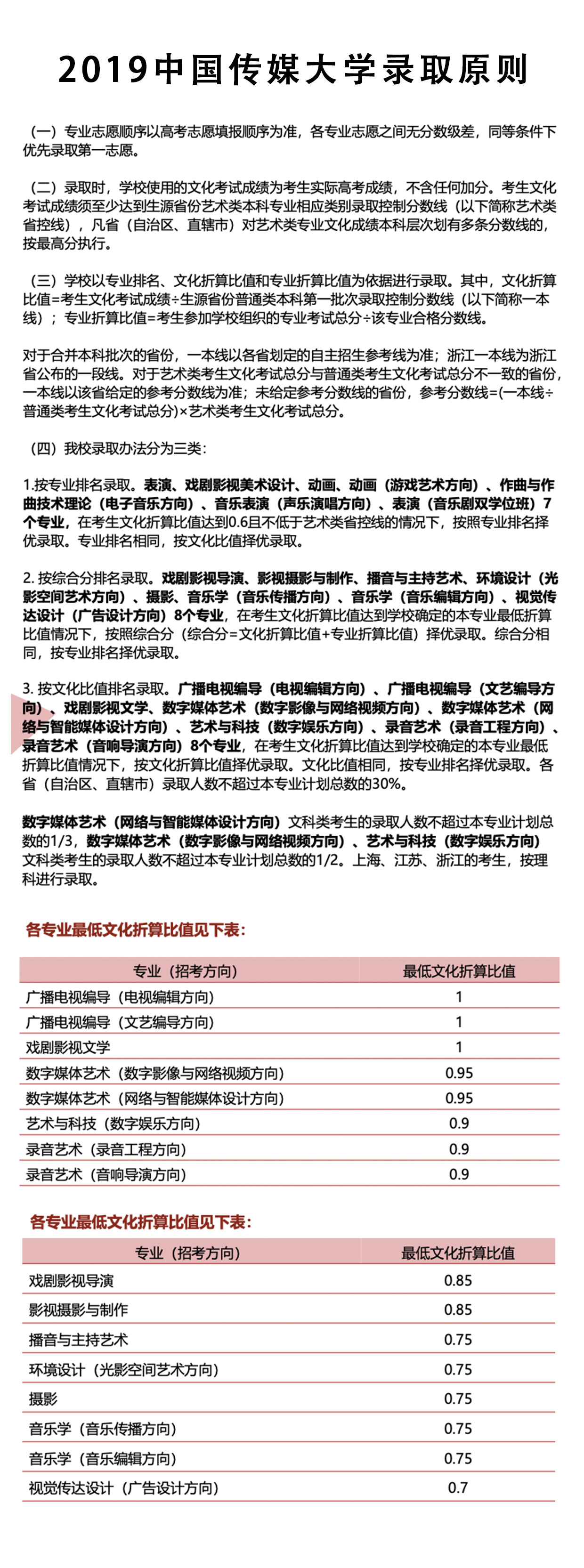
藝考升學|2019年中國傳媒大學本科藝術類錄取分數線!!!

文章來源:星干線藝考2019-07-17 15:29:33

返回藝考聚焦列表

分享到:

聯系我們

客服人員將竭誠為您服務!

咨詢熱線

400-0094-002

免費咨詢電話

400-0094-002

地址:北京市昌平區北七家鎮宏福大廈1603
培訓地址:中央戲劇學院昌平校區北300米

星干線藝考官方微信 請掃描關注微信公眾號

星干線藝考店內糾紛和解員:王老師 電話:400-0094-002|

昌平區市場監督管理局北七家所投訴舉報電話:010-89758919 | 營業執照

掃描關注微信公眾號

欢迎光临: 巨鹿县| 广宗县| 襄垣县| 阿鲁科尔沁旗| 太湖县| 油尖旺区| 和平区| 望谟县| 资阳市| 金门县| 余江县| 南陵县| 栾川县| 邮箱| 安远县| 阳朔县| 清涧县| 巴彦淖尔市| 外汇| 曲水县| 东源县| 武强县| 潍坊市| 昌乐县| 包头市| 隆子县| 长宁县| 观塘区| 通江县| 西安市| 浏阳市| 浙江省| 孟连| 乐业县| 深州市| 泽州县| 阿瓦提县| 定南县| 三原县| 四川省| 永善县|